首页
关于我们
返回
公司介绍
企业文化
董事长致辞
组织机构
资质证书
员工风采
合作伙伴
新闻中心
返回
行业资讯
企业动态
工程中心
业务范围
人才招聘
联系我们
返回
留言板
公司业绩
返回
安全评价
职业病危害评价
职业危害因素检测
环境因素检测
企业安全标准化评审
安全生产隐患排查
危险与可操作性分析(HAZOP)
定量风险评估
消防评估
工程咨询
信用评价
资产评估
其它
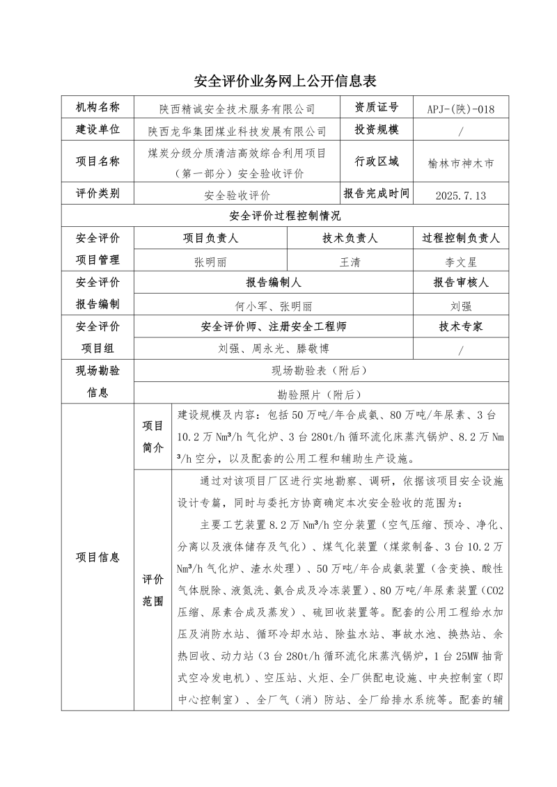
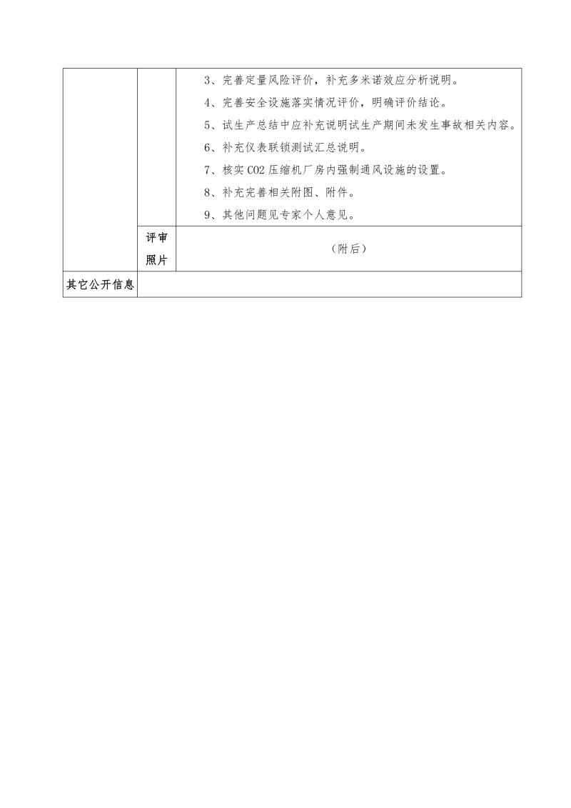
陕西龙华集团煤业科技发展有限公司煤炭分级分质清洁高效综合利用项目(第一部分)安全验收评价网上公开信息表
栏目:安全评价
发布时间:2026-01-12
上一篇:
府谷县亚博兰炭镁电有限公司安全评价业务网上公开信息表
下一篇:
渭南高新区渭河洁能有限公司甲醇装置驰放气制氢回收利用环保减排项目网上公开信息表