首页
关于我们
返回
公司介绍
企业文化
董事长致辞
组织机构
资质证书
员工风采
合作伙伴
新闻中心
返回
行业资讯
企业动态
工程中心
业务范围
人才招聘
联系我们
返回
留言板
公司业绩
返回
安全评价
职业病危害评价
职业危害因素检测
环境因素检测
企业安全标准化评审
安全生产隐患排查
危险与可操作性分析(HAZOP)
定量风险评估
消防评估
工程咨询
信用评价
资产评估
其它
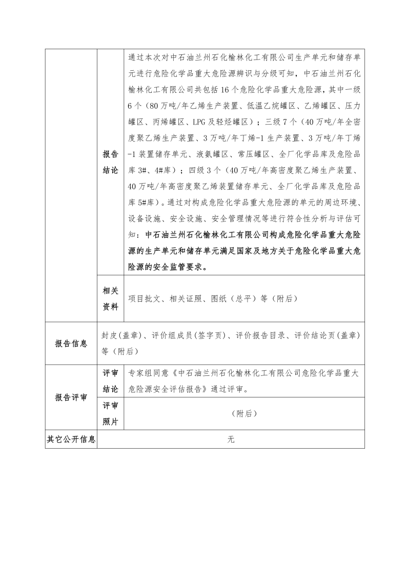
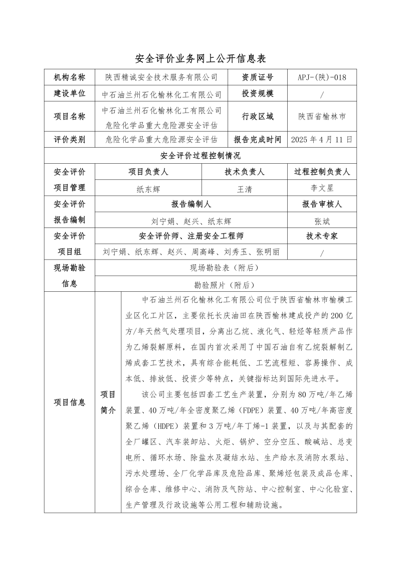
中石油兰州石化榆林化工有限公司危险化学品重大危险源安全评估网上公开信息表
栏目:安全评价
发布时间:2026-01-06
上一篇:
陕西燃气集团富平能源科技有限公司富平天然气储气调峰及配套LNG项目安全评价业务网上公开信息表
下一篇:
中石油兰州石化榆林化工有限公司安全现状评价网上公开信息表